首頁 > 正心焦點 > 採訪新聞

中市最大土地標售將登場 國庫可望進帳126億元

自由時報
2019-10-28


         台中市第三波土地標售案將於30日登場,根據台中市地政局標售資料,本次標售總坪數高達2.1萬坪,標售總底價達126.4億元,堪稱歷年最高總金額,業者指出,本次標售區域中,以水湳經貿園交通匯聚、綠地廣大,又有國際級經貿展覽館最被看好,標售底單價也在行情之內,預估屆時競爭將相當激烈。


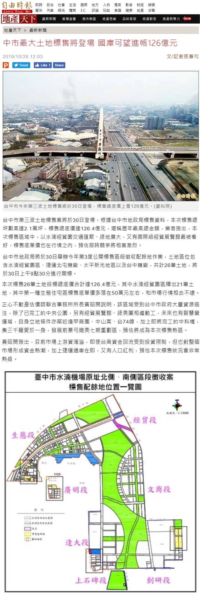
         台中市地政局將於30日舉辦今年第3度公開標售區段徵收配餘地作業,土地區位包含水湳經貿園區、捷運北屯機廠、太平新光地區以及台中糖廠,共計26筆土地,將於30日上午9點30分進行開標。


         本次標售26筆土地投標總底價合計達126.4億元,其中水湳經貿園區釋出21筆土地,其中第一種生態住宅區標售底單價多落在50萬元左右,和市場行情相去不遠。


         正心不動產估價師聯合事務所所長黃昭閔說明,該區域受到台中市政府大量資源挹注,除了已完工的中央公園,另有經貿展覽館、綠美圖相繼動工,未來也有智慧營運塔,自身立地條件亦鄰近逢甲商圈、中山高、台74線,加上即將完工的中科橋,集三千寵愛於一身,發展前景可媲美七期重劃區,預估將成為本次標售熱區。


         黃昭閔指出,目前市場上游資滿溢,即使台商資金回流受到投資限制,但也對整個市場形成資金熱潮,加上捷運通車在即,又有人口紅利,預估本次標售狀況會非常熱絡。


(記者/張瀞勻)